封面新闻记者 钟晓璐
近日,00后实习律师硬刚上海迪士尼乐园,请求法院确认默认授权肖像的格式条款无效,面对迪士尼方面提出的和解方案,当事人选择了拒绝。
有网友调侃,25元诉讼费就能和“地表最强法务部”过招,十分划算。
4月24日,当事人孙永辰回应封面新闻称:“为了这个案子,自己投入了大量时间精力和往返上海开庭的成本,诉讼费只是维权过程中最微不足道的成本,我不是抱着练练手的心态打这场官司。”

上海迪士尼疯狂动物城出口的告示牌
状告迪士尼霸王条款,拒绝补偿和解
2025年11月18日,孙永辰前往上海迪士尼乐园疯狂动物城园区游玩。离开园区时,他留意到出口处设置的告示牌上写着:迪士尼将会于今日上午7:30至中午12:00期间在疯狂动物城园区进行节目拍摄。
如您在上述时间进入疯狂动物城园区,您可能会被摄入画面,并将视为您同意您的肖像及声音在全球范围内在相关媒体平台被用于本次节目及其宣传。
他当即向现场工作人员提出该告示牌系格式条款,对游客不公平不合理。工作人员表示:园区已经告知,若进入疯狂动物城即表示同意,否则可以离开园区,改天再来游玩。
当时,24岁的孙永辰还是一名实习律师。“第一反应是觉得这个条款也太强势霸道了,可能属于无效的格式条款。”他当即决定放弃后续的游玩计划,开始拿出手机检索有关法律法规和司法判例。
看着当时疯狂动物城园区入口还排着长长的队伍,有成千上万等待进入的游客,他意识到,这件事情并不仅涉及自己一个人。孙永辰决定要站出来质疑这份默认授权肖像的条款。
今年1月,他将上海迪士尼告上法庭,请求确定迪士尼在告示牌中的格式条款无效。
孙永辰透露,起诉后迪士尼曾主动联系自己,表示希望给予补偿、撤诉和解。“他们给的补偿方案确实很有诱惑力,却并没有拿出实际解决问题的态度,对于格式条款侵害其他消费者权益则是只字不提。”

开庭信息
单挑“地表最强法务部”,首次开庭倍感压力
孙永辰回忆,当时作为一个初出茅庐的实习律师,对阵号称“地表最强法务部”的迪士尼和两位红圈所执业十余年的资深律师还是倍感压力,对方在第一次庭审中也提出了好几个自己未想到的观点,因此比较被动。
庭后一个月,他查阅了大量司法判例、国家标准、参考书籍、学术论文等,撰写了11页的补充意见,在第二次庭审中对迪士尼方面提出答辩意见一一予以反驳,逐渐占据主动权。
“这个案件形式上是我个人的诉讼,但本质上是具有公益价值的,如果法院确认无效,那么这个格式条款不只是对我一个人无效,实际上对所有消费者都无效,那么只要任何一位游客出现在了成片中,它都可以基于此主张对自己肖像权的侵害。”孙永辰说。

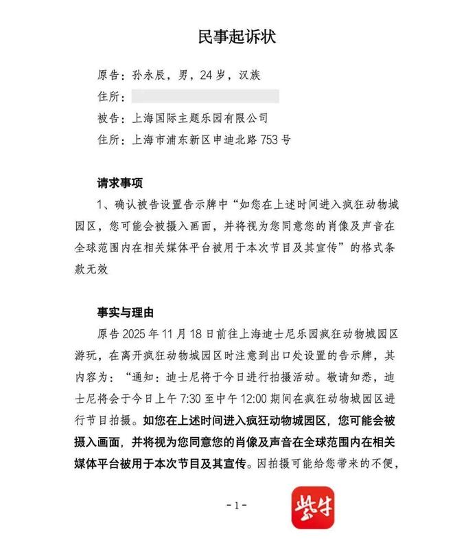
孙永辰的起诉状(图/紫牛新闻)
目前该案还处于一审阶段,已分别于今年3月9日、4月8日两次开庭。
最终判决结果未知,但孙永辰表示,想代表广大消费者向经营者传递一个明确的信号:利用市场优势地位制定的不公平不合理的条款并非“免死金牌”,消费者的“同意”需要建立在真实、自愿、知情、明确的基础上,而非将消费者的正常游玩行为视为“默示同意”。
4月24日中午,封面新闻致电上海迪士尼乐园,工作人员表示,已记录下相关问题,后续会有专人进行答复。截至记者发稿,暂未收到答复。
(图片由采访对象提供)